根据《重庆市教育委员会关于做好2025年义务教育招生入学工作的通知》精神,全面实施义务教育阳光招生,营造良好教育生态,结合我区实际,现发布《万州区2025年义务教育招生工作指引》。
一、招生对象
小学:2025年8月31日(含8月31日)前,凡年满6周岁及以上学龄儿童。
初中:2025年小学毕业生。
二、招生办法
(一)城区学校
1.“三对口”入学。符合“三对口”(即学龄儿童、少年与父母的户籍、房屋产权证明和实际居住地一致)入学条件的学龄儿童、少年在招生服务区对口学校免试就近入学。户籍迁入和房产证办理时限为5月31日及以前办毕。
学龄儿童、少年因父母无自购产权住房,自出生日起户籍一直挂靠祖父母或外祖父母,与父母、祖父母或外祖父母在招生服务区常住的,视为符合“三对口”入学条件。
2.“两对口”入学。在保障“三对口”入学基础上,若有空余学位的学校,招收服务区内符合“两对口”(即学龄儿童、少年的父母在城区有自购产权住房且实际居住)入学条件的学龄儿童、少年。若申报人数大于空余学位数量,由区教委组织、学校摇号录取。
3.随迁子女入学。仍有空余学位的学校,招收自愿申报且符合就近入学条件的随迁子女(符合国家《居住证暂行条例》基本要求,父母在万州区居住半年以上和有合法稳定就业、住所等条件且能提供规定资料的学龄儿童、少年)。若申报人数大于空余学位数量,由区教委组织、学校摇号录取,未被录取的由区教委统筹安排到相对就近的有空余学位的学校入学。
4.特殊群体子女入学。符合条件的烈士、现役军人、高层次人才、公安英模和因公牺牲伤残公安民警、援藏干部、国家综合性消防救援队伍人员、华侨、港澳同胞、台湾同胞及其他各类优抚对象的子女接受义务教育,由区教委按政策规定安排入学。政府引进的高层次人才子女入学按照《新重庆人才服务管理办法(试行)》相关规定执行。
5.残疾儿童少年入学。学龄轻度残疾儿童、少年,优先安排在招生服务区内公办学校随班就读。中、重度残疾儿童、少年安排在万州区特殊教育中心就读。对需要专人护理、不能到学校就读的安排送教上门,实行“一人一案”并纳入学籍管理,依法保障其接受义务教育的权利。
6.转学生入学。转学生入学按照《2025年万州区随迁子女接受义务教育宣传资料》中的具体要求办理,家长于6月14日将转学有关材料交区教委520室(万州区白岩路256号)。学校不得擅自安排不符条件的学生转入,违规转学造成的一切后果及责任由学校及相关责任人承担。
7.集团化学校招生入学。望江小学(万达校区、西山公园校区)由电报路小学统一组织招生,清泉小学由王牌小学统一组织招生,白岩小学由万州二中统一组织招生,国本中学附属小学由国本中学统一组织招生,万州中学附属小学由万州中学统一组织招生,九池小学由中加友谊小学统一组织招生,高峰小学由红光经开小学统一组织招生。
(二)农村学校
以学龄儿童、少年户籍为主要依据,在对口学校就读。
(三)寄宿制小学
红光经开小学、红光小学面向全区探索招收寄宿制小学生,若申报人数大于招生计划数量,由区教委组织、学校摇号录取,未被录取的回到原对口学校入学或由区教委统筹安排入学。
(四)民办学校
赛德学校、纯阳中学面向全区、与公办学校同步招生。若申报人数大于招生计划数量,由区教委组织、学校摇号录取,未被录取的回到原对口学校入学或由区教委统筹安排入学。
三、入学资料
(一)“三对口”“两对口”学生。
提供下列合法有效的资料原件:①适龄儿童与父母(或其他法定监护人)的同一户口簿;②父母(或其他法定监护人)的房产证明。无需提供水电气费等无谓证明材料;预防接种证明不作为入学报名前置条件。
(二)随迁子女。
提供下列合法有效的资料原件:①父母的居民户口簿;②父母的就业劳动合同或营业执照;③父母的租(购)房合同或其他房产证明;④父母或子女的居住证或暂住登记凭证。
四、报名流程
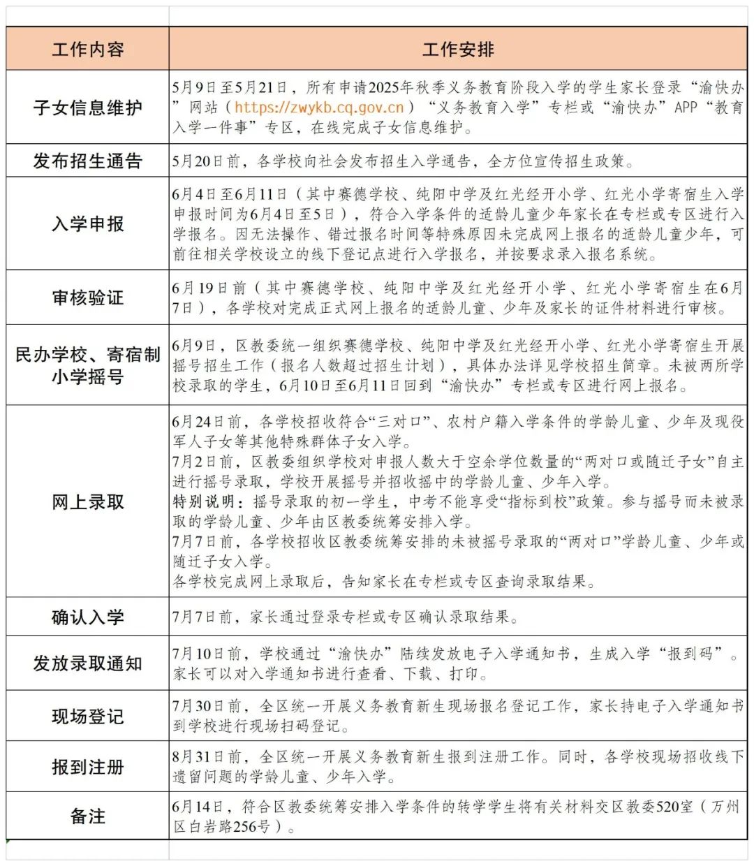
(一)信息维护
5月9日至5月21日,所有申请2025年秋季义务教育阶段入学的学生家长登录“渝快办”网站(https://zwykb.cq.gov.cn)“义务教育入学”专栏或“渝快办”APP“教育入学一件事”专区,在线完成子女信息维护。
(二)入学申报
6月4日至6月11日(其中赛德学校、纯阳中学及红光经开小学、红光小学的寄宿生入学申报时间只为6月4日至5日),符合入学条件的适龄儿童少年家长在专栏或专区进行入学报名。因无法操作、错过报名时间等特殊原因未完成网上报名的适龄儿童少年,可前往相关学校设立的线下登记点进行入学报名,并按要求录入报名系统。
(三)资格审核查询
6月19日前(其中赛德学校、纯阳中学及红光经开小学、红光小学的寄宿生在6月7日前),家长查看学生证件材料审核情况。
(四)民办学校、寄宿制小学摇号
6月9日,申报赛德学校、纯阳中学及红光经开小学、红光小学的寄宿生摇号(报名人数超过招生计划),具体办法详见学校招生简章。未被四所学校录取的学生,6月10日至6月11日回到“渝快办”专栏或专区再次进行网上入学申报。
(五)确认入学
7月7日前,家长通过登录专栏或专区查询并确认录取结果。
(六)接收入学通知
7月10日前,家长通过登录专栏或专区查看、下载、打印入学通知书。
(七)现场报名
7月30日前,家长持电子入学通知书到学校进行现场扫码登记,办理入学手续。
五、招生日程

六、招生服务区
(一)小学招生服务区
南京小学、王牌小学共同招生服务区
沙龙路二段双号从2号起至518号止。金龙路小于等于500号。土堡街,清明(街)路,协立路,九池街道黄梅村,清明村4组。
南京小学、中加友谊小学共同招生服务区
沙龙路二段单号从1305号起至尾号,双号从1308号起至尾号。石峰支路单号从1号起至69号止、双号从2号起至220号止。石峰路777号、999号,红花路993号、955号、997号。王牌路1388号、2099号。
三峡小学、汶罗小学共同招生服务区
高铁大道401号,黄桷寨路2号、3号,高涧槽路1号,得胜寨路76号。
国本附小(办学地点石峰路2号)、中加友谊小学共同招生服务区
科园路,科园支路,万丰路,石峰路单号从1号起至777号止、双号从2号起至390号止,石峰路999号,金石北路(金科),石峰支路单号从1号至891号。
国本附小(办学地点石峰路2号)、南京小学共同招生服务区
石峰路777号、888号、999号。
田家炳学校、上海小学共同招生服务区
安顺路小于等于114号,万川大道单号从251号起至尾号,宁波路单号从1号起至365号止。
田家炳学校、万中附小共同招生服务区
五间桥社区(安康路单号除外),香炉山社区,莲花社区。
田家炳学校、万中附小、红光南滨小学共同招生服务区
银河公园山水楼盘小区,祥瑞香山缘楼盘小区。
百安小学、上海小学共同招生服务区
上海大道双号2号至230号;百安大道单号1号至413号;安顺路双号174号至256号;安庆路单号1号至139号、双号2号至142号;上海支路;百安一巷至八巷、文化巷、富民街、百安新村、富民花园;安宁路单号1号至111号;双号2号至126号;创业街、敬业街、建业街。
百安小学、天星小学共同招生服务区
天星路单号1019号、1033号、1035号。
上海小学、天星小学共同招生服务区
百安大道1007号。
天星小学、万中附小共同招生服务区
上海大道单号463号至749号。安康路双号。万川大道单号1号至119号。安居路。宁波路单号从737起至尾号,双号608号起至尾号。
其芳小学、江南小学共同招生服务区
玉龙路818号(江南天地)、南滨大道1999号(财富广场),长江天玺, 玉龙路620号(长江之星),玉龙路566号(水岸新都),南滨大道二支路26号、南滨一支路1号、2号(滨江壹号),玉龙路双号从124号起至132号(重报中心)。
红光小学
白岩路单号从299号起至尾号、双号从416号起至尾号。沙龙路一段单号从1号起至91号止、双号从2号起至100号止。北滨大道二段从翠湖澜郡5号楼旁公路出口处起向西至吴家湾止(单号从731号至尾号,双号从742号至尾号)。兰池沟,山湾街,吴家湾路,石柱坪,中庆花园,佐家花园,红光村,万二村,永宁村,太白村6组。
红光南滨小学
沱口社区,大石社区1、2、3、4、6-13组(含大石1号、2号),茂合村1、2、3、4、12、13、14组,星光路,新华路,南滨大道大于等于2261号。蓝湖彼岸楼盘小区,银河公园山水楼盘小区,祥瑞香山缘楼盘小区,锦绣江南楼盘小区,琅阅滨江楼盘小区,南滨上院楼盘小区,博翠江岸楼盘小区,上滨家园小区。
机场小学(红光南滨小学教育集团)
机场居委会,机场路,大石社区14、15、16组,茂合村5、6、7、8、9、10、11组。
红光经开小学(高峰小学,万州二中教育集团)
高峰街道辖区。
国本小学(红光小学教育集团)
国本路单号从33号起至尾号、双号从74号起至尾号。白岩路单号从253号起至297号止、双号从346号起至412号止。北滨大道二段从451号起至729号止。文化里,国本支路,国本支路后街,国本路巷。
白岩小学(万州二中教育集团)
沙龙路一段单号从93号起至799号、双号从102号起至1312号。太白路双号从2号起至152号、单号从1号起至143号。新城路双号从2号起至154号。白岩三支路,桂花路,白岩路一巷,青羊宫,白岩书院(路),花厂,太白岩,新城路一巷,苗圃,麻柳林,陈家花园,太白村1-5组。
电报路小学
电报路,电报巷,和平巷,偏石板,偏石板坡,九思堂,新城街,复兴路,复兴路坡,鸽子沟,鸽子沟后街,船员宿舍,林家湾,新城坡,玉和巷,和平路,和平广场,月亮石后街,新城路单号从1号起至73号,北滨大道二段从259号起至450号止。
望江小学(电报路小学教育集团)
新城路单号从75号起至尾号、双号从156号起至尾号。沙龙路一段单号从801号起至尾号。王牌路单号从1号起至39号、双号从2号起至124号止。太白路单号从145号起至尾号、双号从154号起至尾号。北滨大道二段从211号起至258号。西山公园,静园路(巷),乌龙池(其中春天花园22幢、23幢、25幢、26幢除外),甘家院,新营房,花园堰塘,龙王庙,鸡公岭,八角井,新生街,自力巷,冯家院,王家坡、王家坡上街、下街、正街,上、下菜家坡,果园路,罗汉寺,望江路,望江路坡,望江路下街,新城路二巷。
其芳小学(电报路小学教育集团)
玉斗路1号(江城一品),步云路398、399号(驿鑫广场、玉龙湾),江南大道499号(云水间),凤凰路169号、翠屏大道1076号(南山绿庭),翠屏大道1066号(澜山郡),凤凰路36号(御江山),凤凰路97号(区委集资楼),陈家坝11组,玉澜路205号、玉龙路427、429、431、433、435号(大石还房),玉龙路818号(江南天地)、南滨大道1999号(财富广场),长江天玺,玉龙路239号、620号(长江之星),玉龙路566号(水岸新都),南滨大道二支路26号、南滨一支路1号、2号(滨江壹号),玉龙路双号从124号至132号(重报中心)。
钟鼓楼小学(电报路小学教育集团)
八角井一、二小区,北山街双号从2号起至104号止、单号从1号起至101号止,北山路单号从1号起至261号止、双号从2号起至238号止。北山一支路,摩天巷,滴水巷,北山观,观景苑,棉花地,石宝路,万开路,石安洞,抗建村,北山大道单号从1号起至201号止、双号从2号起至218号止。鼓楼一路,鼓楼二路双号,北滨大道三段从1号起至75号止。都历村1、2、3、4、6组。
北山小学(电报路小学教育集团)
北山大道单号从203号起至579号止、双号从220号起至486号止。北山街单号从103号起至尾号、双号从106号起至尾号。北山路单号从263号起至尾号、双号从240号起至尾号。鼓楼二路单号,鼓楼三路、四路,北滨大道三段从76号起至180号止。鸡冠梁路,鸡冠梁一巷、二巷,渝东花园路,北山大道山水国际楼盘。
江南小学(电报路小学教育集团)
南山路1号、25号、28号,南滨大道1067号、1099号,洄澜路28号,南浦大道88号。玉龙路818号(江南天地)、南滨大道1999号(财富广场),长江天玺,玉龙路620号(长江之星),玉龙路566号(水岸新都),南滨大道二支路26号、南滨一支路1号、2号(滨江壹号),玉龙路双号从124号至132号(重报中心)。
宁波小学(电报路小学教育集团)
南山居委会,翠屏村,旅密村,大河居委会,塘角村,晒网村,向坪村。江南大道(云水间499号除外),翠屏大道(1066号,1076号除外),凤凰路(36号,97号,169号除外),文恒路及恒大。御景半岛。
鸡公岭小学
白岩路单号从1号起至251号、双号从2号起至344号止。国本路单号从1号起至31号、双号从2号起至72号止。红光路,白岩路二巷,孙家书房路,孙家书房上街、下街,万里城墙,高笋塘(后街),关门石,白岩一支路,白岩二支路,文化街。
天星小学(鸡公岭小学教育集团)
安康路,安居路,长星一路。安顺路单号从555号起至尾号。万川大道单号从1号起至119号止。宁波路单号从737号起至尾号、双号从608号起至尾号。上海大道单号从463号起至尾号、双号从460号起至尾号。百安大道单号从1003号起至尾号、双号从822号起至尾号。天台路单号从637号起至尾号、双号600号起至尾号,龚家居委会。天星路单号1019号、1033号、1035号。
王牌小学
沙龙路二段单号从1号至563号止、双号从2号起至518号止。王牌路单号从41号起至347号止、双号从126号起至380号止、102号。清堰街,清堰坡,土堡街,清明(街)路,胜利新路,清明村4组,协立路,金龙路小于等于500号,爵士花园A栋、B栋(袁家屯1号),九池街道黄梅村,春天花园22幢、23幢、25幢、26幢。
南京小学(王牌小学教育集团)
沙龙路二段双号从2号起至尾号,单号从1305起至尾号。红花路993号、995号、997号。石峰路从777号起至尾号。石峰支路单号从1号起至69号止,双号从2号起至220号止。王牌路1388号、2099号,御景江城、香怡江山、金成源山、摩登时代、龙山观邸、龙山美地、阅江豪庭、怡风花园、学林上城楼盘小区。金龙路、学院支路,学府支路,清泉路(街),九池街道大包村(原大包村辖区)。协立路,土堡街,清明(街)路,清明村4组,九池街道黄梅村。
清泉小学(王牌小学教育集团)
王牌路单号从351号起至1997号止、双号从382号起至1378号止。沙龙路二段单号从565号起至1303号止、双号从520号起至1138号止。爵士花园C栋、D栋、E栋、F栋、G栋,红花路(其中993号、995号、997号除外),红花街,韭菜坪,万胜祥院子,清泉路(街),龙海路(街),香池沟,袁家墩(1号除外),牌楼上街、下街,双碑路,学院支路,清华街,九池街道大包村(原大包村辖区),北滨大道二段从1号起至210号止。
中加友谊小学
王牌路双号从1380号起至尾号、单号从1999号起至尾号。沙龙路二段单号从1305号起至尾号、双号从1308号起至尾号。沙龙路三段单号从1号起至371号止、双号从2号起至600号止。石峰路从1号起至777号止、石峰路999号,红花路993号、995号、997号,光彩路11号、12号、13号、14号、15号。友谊街,万顺路,科园路,科园支路,万丰路,观音岩,石峰支路,金石北路,石峰村。
明镜小学(中加友谊小学教育集团)
沙龙路三段单号从373号起至2169号止、双号从602号起至2590号止。陶家湾还房A、B、C、D、E栋。光彩路(除11号、12号、13号、14号、15号外),光彩支路,金泉路,肖家岩,外贸路,石坎子,印盒石。
九池小学(中加友谊小学教育集团)
九池街道下场社区,普安村,凤凰村,九池村,金明村,桐花村,泉活村。
龙都小学
九龙村,胜利村,三吉村,龙都大道,龙都支路,金港路,天津路,天援路,翠云路,金陵路,龙腾街,沙塘小区,红溪移民小区。厦门大道单号从1号至99号,双号从2号至18号。
鹏程小学
龙华街,龙华新街(龙华街一支路),宝石街(龙华二支路),银碗街,银碗新街,螺丝包,科龙路,厦门路,站前路,龙苑路,沿河路,大榜村,万全小区。厦门大道单号从101号至尾号,双号从68号至尾号。龙宝大街单号从1起至179号止、双号从2号起至222号止。沙龙路三段单号从2171起至尾号、双号从2592号起至尾号。宝山路单号从1号起至699号止,双号从2号起至18号止。恒帆丽景湾楼盘小区,城市绿洲楼盘小区。
双河小学
永佳路,龙康路,富康街,龙安路,龙祥路,学堂湾,王家花园,双河路,滨河路,双河口商业步行街,龙安梯道,龙宝大街单号从181号起至尾号、双号从224号起至尾号。宝山路单号从701号起至尾号,双号从20号起至尾号。龙宝村,石鼓村(其中原九池街道百胜村3组、5组除外),永清村,石梁村,万利村,檬子村(其中7组、8组除外),双河村3组、8组,九池街道大包村(原安乐村辖区)。
沙河小学
天城东路单号从167起至尾号、双号从136号起至尾号,杜家花园路从1号起至789号止,集中新路,兴茂花园,兴茂花园路,新白路,天城大道单号从1号起到887止、双号从2号起到846号止。福建大街,闽天后街,石城路,朝阳路,集中社区,天生城1-5组,海关路双号,海关路单号从1号起至115号止。海关支路,周家坝路,天城西路,天景园小区,天龙路813号、817号、835号及318—338号,狮子村6、7、8、9、10、14组。上官巷,教贤街(坡),龙庭半岛。
上坪小学(沙河小学教育集团)
花青路居委会,沙河居委会,上坪村,安乐村,孙家村,万斛村(3组除外)。青年路(巷),花园路,花月路,长生巷,上坪巷,文家巷。
三峡小学(万州中学教育集团)
万河村,老岩村,麻柳村,塘坊社区,太平社区,诗仙社区,茅谷社区。塘坊大道,高铁大道。龙溪大道222号,高铁大道401号,黄桷寨路2号、3号,高涧槽路1号,得胜寨路57号、76号、121号。
万中附小(万州中学教育集团)
银河公园山水楼盘小区,祥瑞香山缘楼盘小区。万川大道单号1号起至119号,双号从2号起至516号止。五一街,五一路,红星街、红星东路、香炉巷,香炉街,迪康路,石人居委会,民强村,民安居委会,五间桥居委会(安康路单号除外),香炉山居委会,万石桥居委会(上海大道单号999号,双号1188号,1190号除外),莲花居委会。上海大道单号463-749号。安康路双号。安居路,宁波路单号从737起至尾号,双号608号起至尾号。
汶罗小学
天城东路单号从1号起至165号止、双号从2号起至134号止。天子路单号从597号起至尾号、双号从504号起至尾号。天城大道单号从889号至尾号、双号从848号起至尾号。杜家花园路从791号起至尾号。狮子村1、2、3、4、5、11、12、13组,黑龙江路,海关路单号从117号起至尾号。申明大道双号小于428号、单号小于519号。新星路,凤仙路、滨湖路,移安路,申明一路,申明北路,救兵城,三信小区,兴茂购物广场,天都商贸城,天子湖社区,周家社区。高铁大道401号,黄桷寨路2号、3号,高涧槽路1号,得胜寨路76号。
福建小学
名亨路(含名亨小区),公园路,园丁路(支路),天龙路(其中813号、817号、835号及318号至338号除外),天凤路,映水路,游园路,华升路,华升一路、二路,君宅路,君宅一支路、二支路,天海路、街、巷,长生河,双堰塘社区,映水坪社区,天子路一巷,天子路单号从1号起至595号止、双号从2号起至502号止。
落凼小学(福建小学教育集团)
落凼社区,玉成社区,玉成家园,兴隆街,王家沟,万斛村3组,申明南路,申明中路,申明大道双号大于等于428号、单号大于等于519号,天城街道王家沟、工农村、高寨村。
枇杷坪小学(万州一中教育集团)
北山大道单号从581号起至尾号、双号从488号起至尾号。北滨大道三段从181号起至尾号。青龙东路、青龙西路,青龙支路,白虎路,幸福路,康家坡,枇杷坪东路,枇杷坪西路,都历路,陶家坪路,都历村5组、7组,大团村(含原大团村和高家村),小岩居委会1-5组。东山花苑,富祥小区,枇杷坪小区,青龙小区,玉安小区,万江小区,桑树社区,玉安社区。吊龙居委会,驸马居委会,双溪居委会,百步居委会,小岩居委会6-11组。
百安小学
上海大道双号从2号起至230号止。百安大道双号从2号起至820号止、单号从1号起至413号止。安顺路双号从174号起至尾号。上海支路,学府路,天台路单号从1号起至635号止、双号从2号起至598号止,天星路,安庆路,安宁路,创业街,敬业街,百安八巷,保安村,天星村,天台村,三洲居委会。
上海小学
上海大道单号从1号起至461号止、双号从2号起至448号止。百安大道单号从1号起至1001号止(含百安大道1007号)。安顺路单号从1号起至299号止,双号从2号起至256号止。万川大道单号从121号起至尾号。宁波支路,宁波路单号从1号起至735号止、双号从2号起至606号。百安商业街。安庆路单号1号至139号、双号2号至142号;上海支路;百安一巷至八巷、文化巷、富民街、百安新村、富民花园;安宁路单号1号至111号;双号2号至126号;创业街、敬业街、建业街 。
田家炳学校
万川大道双号大于等于518号。万川大道单号大于等于251号,宁波路单号小于等于365号,安顺路小于等于114号,扁寨居委会,联合社区机场路单号大于等于399号,小于等于595号。五间桥社区(安康路单号除外),香炉山社区,莲花社区。
国本附小(国本中学教育集团,办学地点石峰路2号)
科园路,科园支路,万丰路,石峰路单号从1号起至777号止、双号从2号起至390号止,石峰路888、999号,金石北路(金科)、石峰支路单号从1号起至891号止。
(二)初中招生服务区
清泉中学(沙龙路校区)、国本中学(观音岩校区)共同招生服务区
王牌路单号大于等于1999号、双号大于等于1318号。
南京中学、清泉中学(龙都校区)共同招生服务区
厦门大道,红溪移民小区,金港路,金陵路,九龙村,龙都大道,龙都支路,龙腾街,龙跃街,沙塘小区,天津路,天援路,翠云路。
外国语学校、三峡初中共同招生服务区
高铁大道401号,黄桷寨路2号、3号,高涧槽路1号,得胜寨路76号、铁峰乡全域。
田家炳学校、万州中学共同招生服务区
宁波一支路双号,万川大道单号大于445号,宁波路小于120号,上海大道单号小于101号。
田家炳学校、上海中学共同招生服务区
万川大道单号从253号起至445号止,上海大道单号从101号起至251号止,宁波路单号从121号起至365号止、双号从120号起至336号止,安顺路单号小于等于113号、双号小于等于74号,宁波一支路单号,公园山水楼盘小区,香山缘楼盘小区。
万州一中、熊家学校共同招生服务区
小周镇、大周镇。
金陵中学、国本中学(国本路校区)共同招生服务区
北滨大道二段802号(棕榈长滩)、吴家湾社区、北滨大道二段766号(滨湖晓月)、石柱坪5号(北滨兰亭)。
金陵中学、沙河中学共同招生服务区
长生河、天海苑、天仙路、君宅路、君宅一支路、君宅二支路、天凤路。
外国语学校、高梁学校共同招生服务区
高梁镇全域。
万州三中(江南校区)、黄柏学校共同招生服务区
太龙镇全域。
文德初中、万州三中(江南校区)共同招生服务区
锦绣江南楼盘小区,琅阅滨江楼盘小区。
万州二中
太白村,永宁村,白岩路单号小于等于299号、双号小于等于342号,白岩路一巷,高笋塘(1号、2号除外),白岩书院大于等于60号,白岩路二巷单号小于等于17号、双号小于等于8号,红光路单号小于等于77号、双号小于等于16号,沙龙路一段单号小于601号、双号小于352号,孙家书房路单号小于等于139号 ,万里城墙(上排门牌号)31至58号、63号、65号、72至92的双号、95号,孙家书房下街,白岩一支路,白岩二支路,白岩三支路,陈家花园,桂花路,青羊宫,孙家书房上街,太白岩,文化街,佐家花园。
文德初中(万州二中教育集团)
南滨大道大于等于2453号,茂和村1、2、3、4、12、13、14组,大石村1、2、3、4、5、8组,联合社区机场路双号,联合村,沱口社区,星光路,新华路。锦绣江南楼盘小区,琅阅滨江楼盘小区。
金陵中学(万州二中教育集团)
花园街、花园路、花园巷、长生巷、花月路、青年路(巷)、沙田路、上坪巷、文家巷、沙河村、上坪村、安乐村、孙家村、万斛村、北滨大道二段802号(棕榈长滩)、吴家湾社区、北滨大道二段766号(滨湖晓月)、石柱坪5号(北滨兰亭)、长生河、天海苑、天仙路、君宅路、君宅一支路、君宅二支路、天凤路。
二中实验中学(万州二中教育集团)
高峰街道、柱山乡。
万州三中
北滨大道二段大于128号,小于319号,电报路所有单号,孙家书房路双号小于等于40号,船员宿舍,电报巷,鸽子沟,鸽子沟后街,和平巷,九思堂,偏石板,偏石板坡,关门石,八角井,冯家院,果园路,鸡公岭,罗汉寺,上蔡家坡,望江路,望江路坡,望江路下街,下蔡家坡,新生街,自力巷,高笋塘1号、2号,白岩书院小于60号,沙龙路一段(诗仙路)单号大于等于601号、双号大于等于772号,新城路,沙龙路二段单号小于等于275号、双号小于等于260号,王牌路(万忠路)单号小于等于257号、双号小于等于380号,太白路,乌龙池,花厂(街),麻柳林,苗圃,新城路一巷,新城街,清堰坡,胜利新路,甘家院,花园堰塘,静园路,静园巷,龙王庙,王家坡上街,王家坡下街,王家坡正街,新城路二巷,新营房,金龙路单号小于等于433号、双号小于等于388号,清明街单号小于等于551号、双号小于等于544号。
万州三中(江南校区)
南滨大道小于2453号,茂和村5-11组,大石村6、7、9 -16组,机场路机场社区所有单双号,旅密村,洄澜路,南山路,南浦路,玉龙路,大河村,晒网村,塘角村,大石1号,大石2号,步云路,陈家坝社区,翠屏村,翠屏大道,翠屏支路,凤凰路,江南大道,南滨大道二支路,南滨大道一支路,南山村,玉斗路,玉澜路,向坪村,锦绣江南楼盘小区,琅阅滨江楼盘小区,太龙镇。
国本中学(国本路校区)
孙家书房路双号大于等于42号,单号大于139号,万二村,红光村,北滨大道二段大于等于319号,白岩路单号大于299号、双号大于342号,白岩路二巷号大于17号、双号大于8号,红光路单号大于77号、双号大于16号,万里城墙小于等于30号,62号、64号、66号、96号、67至93的单号,国本路,国本路巷,国本支路,国本支路后街,兰池沟,山湾街,石柱坪,文化里路,吴家湾路,中庆花园,复兴路,复兴路坡,和平路,林家湾,新城坡,玉和巷,月亮石后街,和平广场,电报路所有双号。
国本中学(观音岩校区)
沙龙路二段大于1363号,王牌路单号大于等于1999号、双号大于1316号,沙龙路三段单号小于等于2169号,双号小于等于2590号,御景江城,石峰路,石峰支路,厦门路,北滨大道一段,光彩路,光彩支路,金泉路,外贸路,印盒石,石砍子,观音岩,观音岩路,金石北路,科园路,科园支路,石峰村,万丰路,万顺路,友谊街。
清泉中学(沙龙路校区)
北滨大道二段小于等于128号,沙龙路二段单号等于大于等于277号、小于等于1363号,双号大于260号、小于等于1362号,王牌路单号大于257号、双号大于380号,御景江城,金龙路单号大于433号、双号大于388号,清明街单号大于551号、双号大于544号,红花路,袁家屯,土宝街,协立路,清泉路,学院支路,红花街,韭菜坪,牌楼上街,清华街,万胜祥院子,龙海路,清堰街,九池街道。
清泉中学(龙都校区)
厦门大道,红溪移民小区,金港路,金陵路,九龙村,龙都大道,龙都支路,龙腾街,龙跃街,沙塘小区,天津路,天援路,翠云路。
南京中学(万州二中教育集团)
沙龙路三段单号大于等于2171号,双号大于等于2592号,厦门大道,龙宝大街,红溪移民小区,金港路,金陵路,九龙村,龙都大道,龙都支路,龙腾街,龙跃街,三吉村,沙塘小区,胜利村,天津路,天援路,翠云路,科龙路,站前路,宝山路,大榜村,龙华街,龙华街一支路,龙华街二支路,龙苑路,螺丝包,万全村,万全小区,万忠路,银碗街,银碗新街,边家村,滨河路,滴水岩,富康路,立交小区,龙安路,龙安梯道,龙宝村,龙康路,檬子村,商业街,石鼓村,石梁村,石梁大道,双河村,双河路,万利村,王家花园,学堂湾,永佳路,永清村,九池街道大包村(原安乐村辖区)。
万州一中
北滨大道三段,北山街,北山大道,北山路,都历村,鼓楼二路,鼓楼四路,鼓楼三路,黄泥包,鸡冠梁二巷,鸡冠梁路,鸡冠梁一巷,文昌宫,渝东花园路,八角井二小区,八角井一小区,北山观,北山观景苑,北山寺,北山一支路,滴水巷,鼓楼一路,抗建村,棉花地小区,摩天巷,石安洞,石宝路,万开路,百步村,吊龙村,驸马村,双溪村,白虎路,大团村,小岩村,东山花苑,都历路,富祥小区,康家坡,枇杷坪,枇杷坪东路,枇杷坪小区,青龙路,青龙西路,青龙小区,桑树村,陶家坪路,万江小区,幸福路,玉安村,玉安小区,小周镇,大周镇。
沙河中学
天城东路大于105号,天子路小于188号,杜家花园路小于785号,狮子村6、7、8、9、10、14组,海关路双号、单号小于131号,天城大道单号小于889号、双号小于880号,天海路单号大于87号、双号大于100号,天龙路,天生城,华升二路,华升路,华升一支路,君宅二支路,君宅路,君宅一支路,名亨广场,名亨路,双堰塘,天凤路,天子路一巷,映水路,映水坪,游园路,园丁二路,园丁路,园丁四路,园丁一路,长生河,朝阳路,福建大街,海关支路,集中新路,教贤街,教贤坡,龙庭半岛,闽天后街,上官巷,石城路,天城西路,新白路,兴茂花园,兴茂花园路,周家坝路,新星路,天海苑、天仙路。
外国语学校
天城东路小于等于105号,天子路大于等于188号,杜家花园路大于等于785号,狮子村1、2、3、4、5、11、12、13组,海关路单号大于等于131号,天城大道单号大于等于889号、双号大于等于880号,天海路(以万州大桥为界)单号小于等于87号、双号小于等于100号,申明大道,天海一巷,天海二巷,天海三巷,天海四巷,天海五巷,滨湖路,凤仙路,黑龙江路,救兵城,天子湖,周家村,落凼村,申明中路,申明南路,兴隆街,兴隆寺一巷,玉城村,玉城家园,凤仙村,申明村,申明北路,申明北路一巷,申明一路。高铁大道401号,黄桷寨路2号、3号,高涧槽路1号,得胜寨路76号,铁峰乡全域,高梁镇全域。
万州中学
天星路(与安顺路交汇处以西的单双号、888号1-12幢),百安大道单号小于275号、检察院以西的双号,天台路双号小于等于548号、单号小于等于635号,天台路588、598号,上海支路双号小于180号,安顺路双号大于等于712号(检察院以上),上海大道双号小于等于94号、单号小于101号,宁波路单号小于121号、双号小于120号,万川大道单号大于445号,宁波一支路双号,扁寨村,安宁路,安庆路,保安村,创业街,敬业街,三洲村,学府路。
三峡初中(万州中学教育集团)
中坝村、付沟村、绿茶村、陈家社区、小湾社区、董家社区、工农村、高寨村、王家沟社区、万河村、老岩村、麻柳村、塘坊社区、太平社区、诗仙社区、茅谷社区。塘坊大道,高铁大道。龙溪大道222号, 黄桷寨路2号、3号,高涧槽路1号,得胜寨路57号、76号、121号,铁峰乡全域。
上海中学
天星路(与安顺路交汇处以东的天星路单双号),百安大道单号大于等于275号、检察院以东的双号,天台路双号大于548号、单号大于635号,上海支路所有单号,上海支路双号大于等于180号,安顺路所有的单号、双号小于等于74号(检察院以下),上海大道单号大于等于101号、双号大于94号,宁波路单号大于等于121号、双号大于等于120号,万川大道单号小于等于445号,宁波一支路单号,安居路,程家村(程家居委会的安顺路以东),天台村,天星村,安康路,百安商业街,长星一路,公园山水楼盘小区,香山缘楼盘小区。
田家炳学校
安顺路小于等于114号,上海大道单号小于等于251号,宁波路单号小于等于365号、双号小于等于336号,万川大道单号大于等于253号,所有双号,宁波一支路,龚家村,迪康路,红星东路,红星街,民安村,民强村,石人村,万石桥,五间桥,五一路,五一街,香炉街,香炉山,香炉巷,机场路联合社区单号大于等于399号,小于等于595号;公园山水楼盘小区;香山缘楼盘小区。
您即将离开“重庆市人民政府网站”
