为全面优化义务教育招生入学管理服务工作,促进教育公平,根据《重庆市教育委员会关于做好2025年义务教育招生入学工作的通知》(渝教基函〔2025〕25号)文件精神,通过适龄儿童入学信息登记及中心城区各街道、中小学、公民办幼儿园走访调查,结合实际,区教委拟定《綦江区2025年义务教育阶段中心城区中小学招生办法》,经公示无异议,现正式公布如下。
一、中心城区中小学新生入学原则
凡在2025年8月31日(含8月31日)前年满6周岁及以上儿童,均应报名入读小学一年级。中心城区学生户籍迁入截止时间为2025年5月20日。
根据中心城区今年各校学位情况和适龄儿童、少年入学需求,实行户籍生对口入学与非户籍生统筹入学相结合的原则。户籍生指在学校招生范围内有户口的适龄儿童;非户籍生指户口未在中心城区各校招生区域内的已购房业主、暂住人员、流动人口随迁子女。中心城区小学实行划片对口招生、免试相对就近入学的原则,中心城区中学实行免试入学、对口直升、多校划片和兼顾户口的原则。
二、招生顺序
01、小 学
第一批:“三对口”类,即适龄儿童与父(母)的户口、房屋产权证明和实际居住地一致。凡适龄儿童因父母无自购房,自出生日起户籍一直挂靠祖父母(外祖父母),与父母、祖父母(外祖父母)在招生范围常住的,视为符合“三对口”入学条件。该类儿童直接划片入学。
第二批:“户籍对口”类,即户籍生中户口在学校招生范围(房屋不在范围内,但父(母)在中心城区购房)的适龄儿童。该类儿童在第一批次学生入学登记后,继续接受登记。
第三批:“房产对口”类,即父(母)在招生范围内购房的非户籍生,申报“长幼随学”的,可视为“房产对口”类。该类儿童在第一、二批次学生入学登记后,如有空余学位,继续接受登记。如第二批次学生登记后,原划片学校学位不足,按购房时间(以房产证等相关材料为准)先后顺序依次解决,不能解决的学生按居住地相对就近的原则,调剂到中心城区其他有空余学位的学校。
第四批:“流动人口随迁子女”类,即中心城区内无固定住房产权的经商办企业人员子女、中心城区内无固定住房产权的务工人员子女。在第一、二、三批次学生入学登记完成后,根据中心城区及周边学校空余学位情况相对就近申请入学。
特别说明:惠登陵园小学和陵园小学学府校区统筹划片,独立招生,划片区域内符合条件的三对口、户籍对口、房产对口学生按招生批次顺序自愿申报入读校区,若申报人数未超出招生计划,则依申请录取;若到某一批次申报人数超出招生计划,则该批次启动摇号,未摇中的学生及后续批次学生在另一个校区入读。
02、初 中
第一批:“中心城区小学毕业生”,该类别按划片对口直升入学。
第二批:“未在中心城区学校就读的中心城区户籍小学毕业生”,在第一批次学生入学登记后,继续接受登记,按户籍区域小学毕业生对应的招生学校入读初中一年级。
第三批:“未在中心城区学校就读的父母购房在中心城区的小学毕业生”,在第一、二批次学生入学登记后,如有空余学位,继续接受登记,按购房区域小学毕业生对应的招生学校入读初中一年级;若学位不足,则参照小学执行。
第四批:“流动人口随迁子女”,在第一、二、三批次学生入学登记完成后,根据中心城区及周边学校空余学位情况相对就近申请入学。
三、报名方式
01、子女信息维护
5月20-21日,分批次在线完成子女信息维护(具体时段以学校通知为准)。幼升小家长到所在幼儿园,小升初家长到所在小学,登录“渝快办”专栏,对户籍地址、居住地址、房产信息、监护人联系方式等入学相关信息在学校“入学一件事”客服团队指导下进行填写并上传印证资料。
02、正式网上报名
6月10日至6月17日网上集中报名,符合入学条件的适龄儿童、少年的家长,分批次在专栏或专区进行入学报名。6月10日:小学第一批、第二批及政策安置;6月11-12日:小学第三批;6月13日:小学第四批。6月15日:初中第一批及政策安置;6月16日:初中第二批和第三批。6月17日:初中第四批。申请学校只能填报一所,不能兼报。若网上报名存在问题,可前往申报学校线下报名点办理。
03、结果查询确认
学校将在5个工作日内进行核验录取,家长及时查看录取结果并予以确认,小学确认时间为6月18日前,初中确认时间为6月22日前。未按时确认的,视为自动放弃。6月30日前,各学校通过“渝快办”陆续发放电子入学通知书。
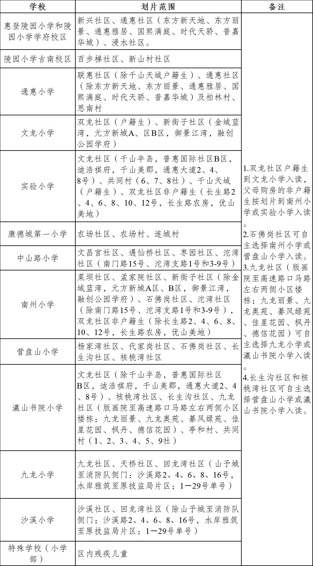
四、中心城区中小学新生划片招生范围
01、小学

02、初中

五、区内拆迁户子女的入学安置
(一)就读小学的,按照拆迁户的实际居住地,原则上安置在居住地社区所对应的小学入学,若无学位,则安置到附近有学位的小学入学。
(二)就读初中的,可选择实验中学、城南中学、新盛中学入读,若选择的学校学位已满,则重新选择另一所有学位的学校入学。
(三)拆迁户子女在中心城区学校入学时需向学校提供以下材料:户口在拆迁地的证明材料、拆迁协议、拆迁办出具的已拆迁证明、拆迁户购房合同或房产证。
六、转学生的入学安置
转学只能在同年级之间进行。小学毕业年级和初中毕业年级原则上不接受转学申请,学生在休学和受处分期间不予转学。义务教育阶段学校划片入学、对口入学方案只适用于新生入学。确有转学需求的家长,可自行咨询、联系相关学校或由区教委统筹安置。统筹安置学校有城南小学、长乐小学、新盛小学、登瀛学校、北渡学校、三角小学、城南中学、三角中学、新盛中学等。家长可携带户口本等材料于7月2日-7月4日工作时间(上午9:00-12:00,下午2:00-6:00)到綦江区教委基教科(4楼405室)咨询登记。
七、其他
(一)现役军人、烈士和人才子女等接受义务教育,按有关规定办理。
(二)招生咨询电话:

咨询时间:周一至周五上午9:00-12:00;下午2:00-6:00 。
您即将离开“重庆市人民政府网站”
