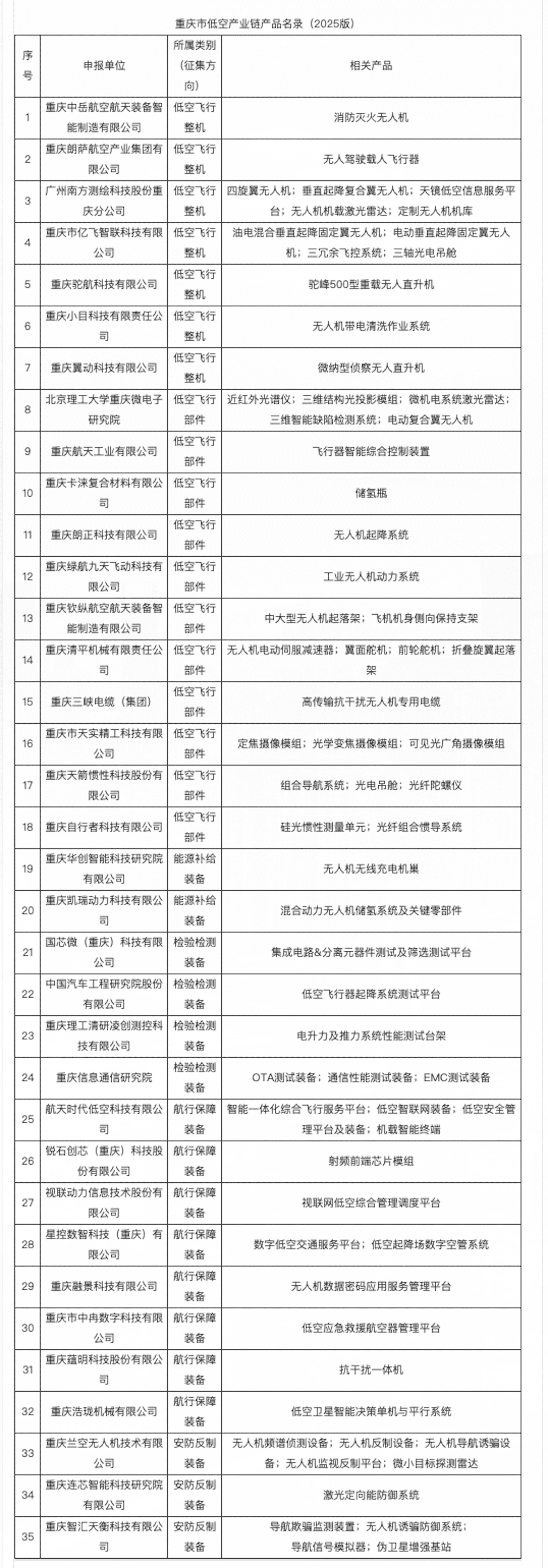
为有效提升低空产业链制造水平,推动产业高质量发展,3月23日,重庆市经济和信息化委员会、重庆市发展和改革委员会联合公布《重庆市低空产业链产品名录(2025年版)》,共有35家企业相关产品入选。

重庆市经济信息委官网截图。
这些产品涵盖低空飞行整机、低空飞行部件、能源补给装备、检验检测装备、航行保障装备、安防反制装备等。如重庆驼航科技有限公司的驼峰500型重载无人直升机,是国内少有的具备最大载重300公斤级以上有效载荷、全地形起降能力的无人航空运输平台,载重240kg时最长航时可达3h以上、关键部件100%国产化,多项技术指标达到全国领先水平。

市经济信息委相关负责人表示,对入选的产品将积极组织开展供需对接活动,加大产业链名录企业推广应用,提升我市低空产业链供应链现代化水平。
