(欢迎您)注销
当前位置: 首页>政务公开>重点领域信息公开>教育>教育专题>2025年重庆义务教育阶段招生入学>入学政策

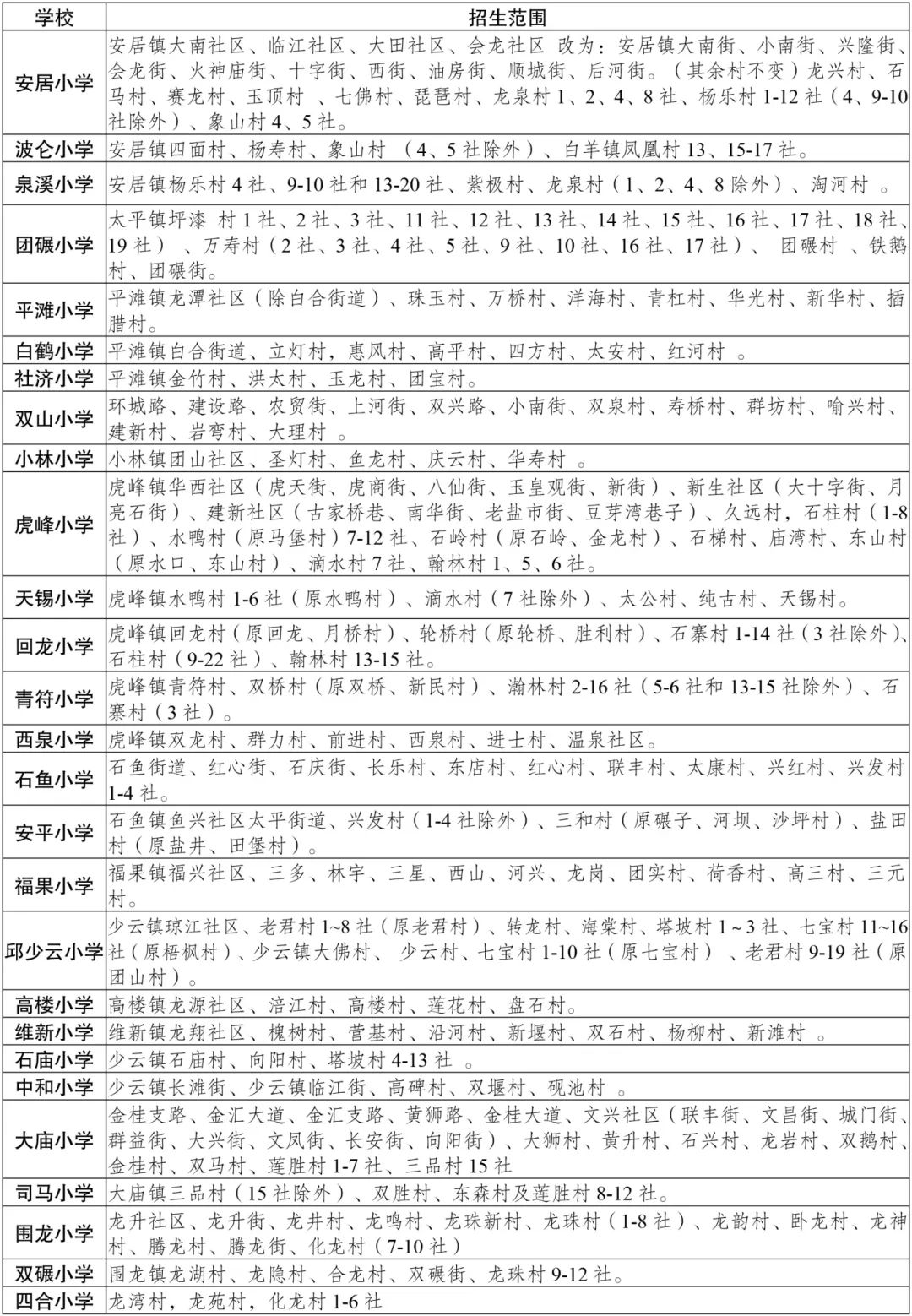
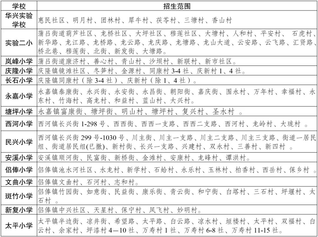
速看!铜梁区2025年公办义务教育学校招生划片区域一览表

发布时间:2025-05-13 23:50
发布时间:2025-05-13 23:50
字号: [小] [大] 【打印正文】
分享到:


您即将离开“重庆市人民政府网站”