近日,市民政局、重庆市退役军人事务局、国家金融监督管理总局重庆监管局印发《关于做好2026—2027年度民政惠民济困保项目实施有关工作的通知》(以下简称《通知》)。
本次参保对象有哪些?服务范围是什么?对于市民关心的热点问题市民政局对《通知》进行解读,带你看!
为进一步健全完善分层分类社会救助体系,不断增强困难群众抵御风险能力,重庆市于2017年11月起,在全市实施民政惠民济困保项目,由市财政全额出资为全市部分民政救助对象和部分优抚对象统一购买综合商业保险。
参保对象是谁?
民政惠民济困保项目资助参保对象为全市低保对象、特困人员、孤儿(含艾滋病病毒感染儿童)、事实无人抚养儿童,以及全市部分享受国家定期抚恤补助的优抚对象(不含伤残人民警察、伤残国家机关工作人员)。对象身份交叉重叠的,不重复参保。
保险周期有多久?
保险周期方面,本项目保险周期自2026年1月至2027年12月,分两个保险年度(每年1月1日—12月31日),保费由重庆市民政局统一支付,个人无需承担。
服务范围是什么?
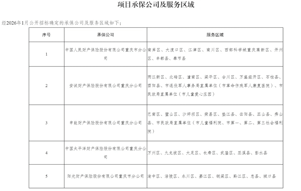
民政惠民济困保项目通过政府采购公开招标,确定2026—2027年度5家承保公司分区负责,具体服务区域见表格。

5家承保公司具体服务区域。
在保障内容及赔付标准方面,包含住院医疗、学生重大疾病、身故补偿、困难人群升学补助金4类,赔付标准差异化制定,精准匹配不同困难群众需求,具体保障内容及赔付标准见表格。
值得一提的是,参保人员核定采取“基数锁定、月度动态调整”机制,每个保险年度首次参保以当年1月在册对象为基数,月度新增对象以每月新纳入保障范围人员为准,保险生效时间为审核确认并提供名单的当月1日。低保、特困、孤儿等对象名单由各区县民政部门审核确认并提供给承保公司;相关优抚对象名单由各区县退役军人事务部门审核后,报送对应区县民政部门统一办理参保,杜绝漏保、错保、重复参保。

保障范围及责任。
民政惠民济困保项目是不断探索完善政府救助为主导、社会力量参与为补充的分层分类救助制度体系的需要。《通知》旨在持续优化项目运行机制,精准保障困难群众权益,推动项目规范高效稳健开展,切实增进民生福祉。
核心政策问答
(一)我是重庆某区县的低保户,同时也是优抚对象,可以重复参保民政惠民济困保吗?
不可以。政策明确规定,参保对象身份有交叉重叠的,不重复参保。
(二)特困人员住院后,医保目录外自费了8万元,能获得多少保险赔付?
特困人员住院医疗补偿需先扣除3000元起付线,剩余部分分段按比例补偿。
具体计算方式为:
80000-3000=77000
10000×30%+40000×35%+27000×40%=27800元
(三)我们家一直是低保家庭,家里孩子在读初二,今年就医时确诊了恶性肿瘤,能申请什么补偿?
孩子符合学生重大疾病保障条件,可向所在地区承保公司申请5万元一次性补偿。只需准备孩子的重大疾病诊断证明、检查报告等资料,通过“渝悦救助通”或承保公司线下网点提交申请即可。
(四)参保对象参加春季高考被本科院校录取,能领取升学补助金吗?
不能。政策明确,升学补助金的适用条件为参加夏季高考或研究生考试,被全日制高等院校录取的参保对象,春季高考不在保障范围内。若参保对象参加夏季高考被本科录取,可凭录取通知书、准考证申请3000元一次性升学补助金。
(五)我是渝中区的低保户,2026年2月新纳入保障范围,什么时候能享受民政惠民济困保保障?理赔该找哪家公司?
按照“月度动态调整”机制,2026年2月新纳入的低保对象,经渝中区民政部门审核确认并向承保公司提供名单后,2026年2月1日保险正式生效,即日起发生的符合条件的保障事项可申请理赔。渝中区的承保公司为阳光财产保险股份有限公司重庆市分公司,你可前往该公司渝中区线下服务网点办理,也可通过“渝悦救助通”提交理赔申请。
(六)参保对象身故后,家属应该如何申请身故补偿呢?
家属可在被保险人身故后,及时向承保机构提出理赔申请。由法定或指定受益人准备好被保险人死亡证明(身故证明、丧葬证明、户口注销证明其中之一)、与被保险人关系证明(户口簿、结婚证、公证书、抚养关系证明、受益人关系声明等复印件中的一种),按规定渠道提交。承保机构将按照2000元的赔付标准,及时完成审核与理赔兑付工作。
您即将离开“重庆市人民政府网站”
