近年来,城市中“蓝骑手”“黄骑手”的身影随处可见,他们日夜奔波,风雨无阻地将订单送达客户手中。但在配送途中,难免发生意外,他们的权益如何保障?
当前,作为新就业形态就业人员职业伤害保障试点之一的重庆,要求部分规模较大的出行、外卖、即时配送和同城货运平台企业中,执行本平台订单任务的全部新就业形态就业人员参加职业伤害保障。快递小哥、外卖骑手……一旦在工作中发生伤害事故,将会按照工伤保险相关规定得到相应补偿。
职业伤害保障范围
新就业形态就业人员有下列情形之一的,应当确认为职业伤害:
1、在执行平台订单任务期间,因履行平台服务内容受到事故伤害、暴力等意外伤害或者发生事故下落不明的;
2、在指定时间前往指定场所接受平台企业常规管理要求,或者在执行平台订单任务返回日常居所的合理路线途中,受到非本人主要责任的交通事故或者城市轨道交通、客运轮渡、火车事故伤害的;
3、在执行平台订单任务期间,突发疾病死亡或者在48小时之内经抢救无效死亡的;
4、在抢险救灾等维护国家利益、公共利益活动中受到伤害的;
5、新就业形态就业人员原在军队服役,因战、因公负伤致残,已取得革命伤残军人证,在平台就业期间旧伤复发的;
6、法律、行政法规规定应当确认为职业伤害的其他情形。
事故伤害可一键报案
新就业形态就业人员发生事故伤害,应立即通过相应平台的“一键报案”功能,向平台企业发送事故报案信息,平台企业核实后,向人力资源和社会保障部门进行事故备案。
发生职业伤害事故后,由发生职业伤害时正在执行订单任务的派单平台承担职业伤害保障的平台责任。同时接送多单且难以确定责任的,以同一路程首接单认定平台责任。
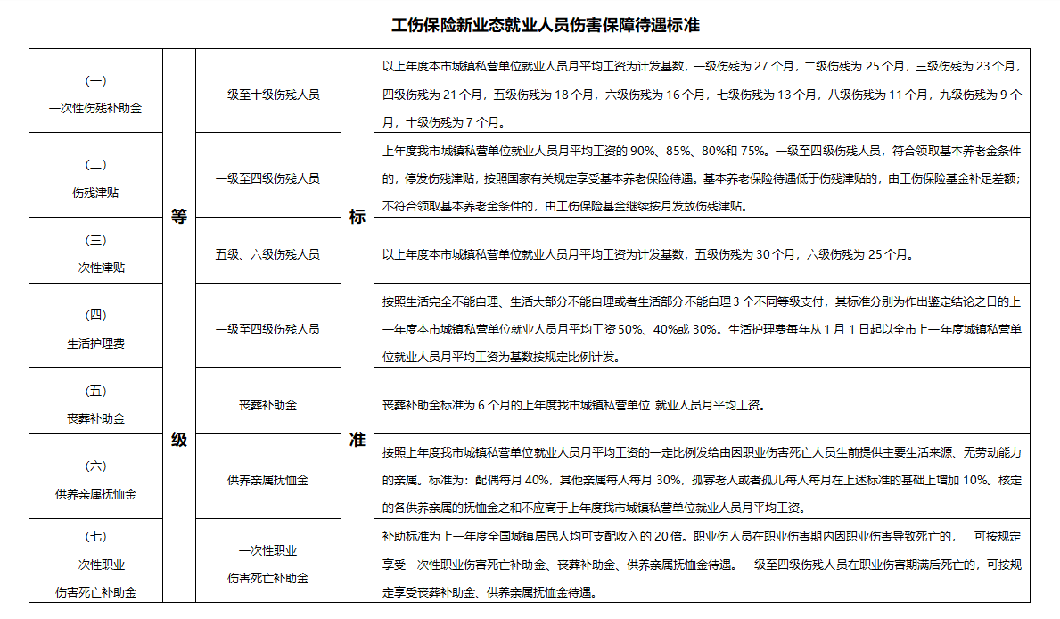
有哪些保障待遇?

以一次性伤残补助金为例,根据伤残等级1-10级,可分别领取7-27个月的伤残补助金。此外,还涵盖了医疗费用和康复费用,安装配置伤残辅助器具所需费用,一级至四级伤残人员按月领取的伤残津贴,五级、六级伤残人员的一次性津贴等。
延伸》》
2021年起,重庆华龙网集团股份有限公司联合重庆两江新区社会保障局、重庆两江新区社会保险管理中心,持续推出一系列社保政策MG动画视频,创新宣传载体,通过新形式做好社保政策普及。更多通俗易懂社保故事,期待下期~
您即将离开“重庆市人民政府网站”
