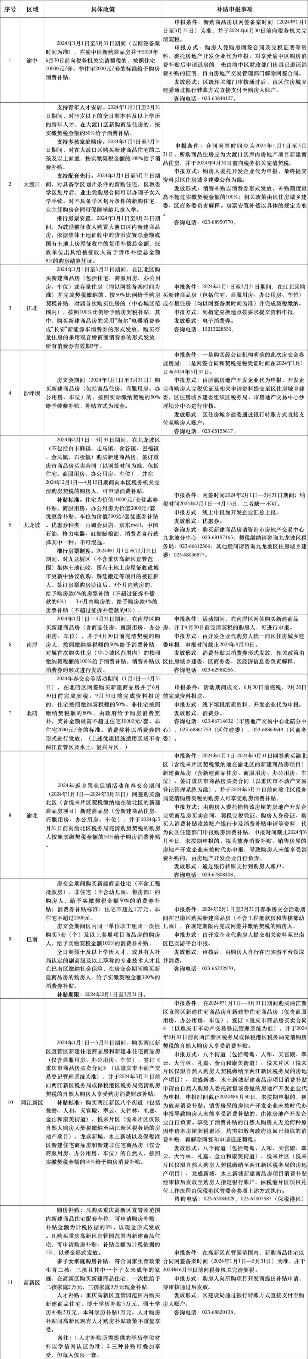
记者从重庆市住房城乡建委获悉,新年伊始,重庆中心城区推出一大波房地产促销购房补贴,快来看看。
上述政策由中心城区各区政府(管委会)制定,具体标准可咨询区级相关部门。
当前浏览器版本过低,建议升级到Internet Explorer 9及以上版本或者安装Chrome内核浏览器获得最佳浏览体验。查看详情
更换或升级浏览器以获得最佳体验。
当前浏览器版本过低,可能会有安全风险且无法正常显示。建议您升级或使用其他浏览器。
若您当前使用的浏览器为QQ浏览器或者360浏览器仍出现该提示,请切换至极速模式。
您即将离开“重庆市人民政府网站”